|
EN BREF
|
L’urbanisation, phénomène en pleine expansion, a des répercussions importantes sur le secteur de la construction. À mesure que les villes se développent et que les populations augmentent, la nécessité de créer des logements accessibles et des infrastructures durables devient primordiale. Les professionnels de la construction sont confrontés à de nombreux défis tels que l’étalement urbain, la pollution, et la réglementation stricte, qui exigent une adaptation de leurs pratiques et de leurs modèles d’aménagement. Par conséquent, l’urbanisation ne se limite pas à une simple augmentation de l’espace urbanisé, mais inclut également des implications pour l’environnement, l’économie et la qualité de vie des citoyens.
L’urbanisation, processus croissant d’expansion des villes, engendre des changements significatifs dans le secteur de la construction. Cet article aborde les effets de l’urbanisation sur les projets de génie civil, les défis posés par l’environnement, et les solutions novatrices proposées par les professionnels pour créer des infrastructures durables.
Impact de l’urbanisation sur les projets de construction
La croissance urbaine rapide modifie la manière dont les projets de construction sont planifiés et exécutés. L’augmentation de la population dans les zones urbaines nécessite la création de logements plus accessibles et abordables. Par conséquent, les ingénieurs civils et les architectes doivent réfléchir à des solutions créatives pour maximiser l’utilisation de l’espace disponible et répondre aux besoins d’une population en plein essor. Voici un article détaillant ces effets.
Les défis liés à l’étalement urbain
Le phénomène d’étalement urbain a des répercussions néfastes sur le développement durable des villes. Les professionnels de la construction doivent faire face à des contraintes d’espace, à une réglementation de plus en plus stricte, ainsi qu’à un impact environnemental souvent sous-évalué. Ces défis obligent les acteurs du secteur à explorer de nouveaux modèles de construction durable et viable à long terme.
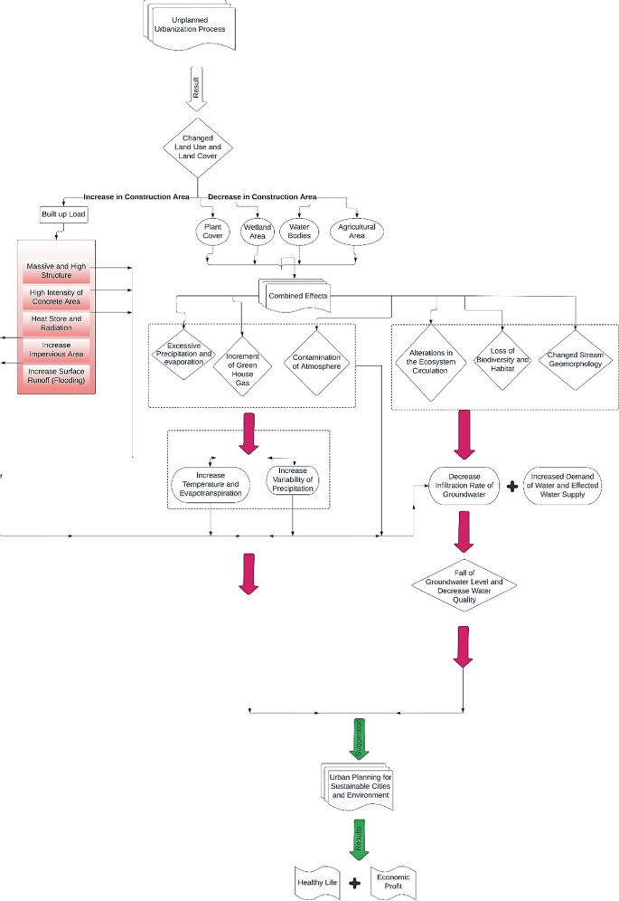
Effets environnementaux de l’urbanisation
L’urbanisation a un impact considérable sur l’environnement. Des problèmes tels que la pollution de l’air et de l’eau, ainsi que la perte d’habitat, sont exacerbés par l’expansion urbaine. Afin de minimiser ces effets, des stratégies innovantes sont mises en œuvre, allant de l’utilisation de matériaux écologiques à l’intégration d’espaces verts dans les projets urbains. Pour une vue d’ensemble sur ces enjeux, consultez cet article sur l’impact de l’urbanisation sur les écosystèmes.
Réduction des émissions de CO2
Il est impératif que le secteur de la construction adopte des démarches visant à réduire ses émissions de CO2. Un objectif ambitieux a été établi pour diminuer ces émissions de 20 % d’ici 2030. Ce changement passera par une augmentation de la part des énergies renouvelables, qui devrait atteindre 50 % d’ici 2050. La mise en œuvre de ces mesures est cruciale pour atténuer les effets du changement climatique associés à l’expansion urbaine. Pour approfondir ce sujet, consultez le rapport des Nations Unies.
Les solutions pour une urbanisation durable
Pour répondre aux défis posés par l’urbanisation, il est essentiel d’adopter une approche intégrée qui prend en compte les dimensions environnementales, économiques et sociales de l’urbanisation. En collaborant avec des urbanistes, des architectes et des ingénieurs, les villes peuvent mettre en œuvre des projets qui favorisent une urbanisation durable et équitable. Des solutions comprennent la création de systèmes de transport en commun améliorés et plus d’espaces publics, contribuant ainsi à la qualité de vie des citoyens. Pour explorer comment l’aménagement peut améliorer la qualité de vie, lisez cet article ici.
L’importance d’une planification urbaine durable
Enfin, la nécessité d’une planification urbaine durable est indéniable. Cela implique de repenser les infrastructures et d’inclure des éléments d’intégration architecturale. Le développement de villes résilientes nécessite une vue d’ensemble qui considère le paysage urbain, l’accessibilité des transports et les espaces publics. Pour en savoir plus sur les enjeux de la construction, visitez cet article.
Impact de l’Urbanisation sur la Construction
| Axe d’Analyse | Impact Constaté |
| Densité de Population | Augmentation de la demande de logements et d’infrastructures. |
| Étalement Urbain | Contraction des espaces naturels et augmentation de la consommation des ressources. |
| Réglementations | Contraintes accrues sur les méthodes de construction et d’aménagement. |
| Coûts de Construction | Augmentation des prix en raison de la rareté des terrains viables. |
| Transport en Commun | Nécessité d’intégrer de meilleures infrastructures de transport. |
| Écologie | Besoin d’adopter des pratiques de construction durables pour réduire l’empreinte carbone. |
| Espaces Publics | Création de plus d’espaces verts et loisirs pour améliorer la qualité de vie. |
| Innovations Technologiques | Adaptation des méthodes de construction grâce à la numérisation et aux matériaux écologiques. |
| Risques Climatiques | Augmentation des défis pour la résilience des infrastructures face aux catastrophes naturelles. |
L’urbanisation rapide et croissante pose de nombreux défis au secteur de la construction. Cette évolution entraîne des modifications significatives des méthodes de construction et nécessite une adaptation rapide face aux enjeux environnementaux, sociaux et économiques. Les conséquences sur la construction sont vastes et obligent les professionnels à repenser leurs stratégies pour favoriser des aménagements durables et adaptés à la vie urbaine.
Les défis environnementaux liés à l’urbanisation
Avec l’urbanisation, de nombreux problèmes environnementaux émergent. L’étalement urbain engendre une consommation accrue d’espace, ce qui peut entraîner la perte d’habitats naturels et une augmentation de la pollution. Ainsi, les acteurs du secteur doivent maintenant prendre en compte l’impact de leurs projets sur l’écosystème. La construction durable devient essentielle pour palier aux effets néfastes de l’urbanisation.
Intégration des espaces verts
Pour atténuer ces conséquences, il est crucial d’intégrer des espaces verts et des infrastructures respectueuses de l’environnement dans les projets de construction. Cela inclut la création de parcs, de jardins urbains ou encore de toits végétalisés qui améliorent la qualité de vie des habitants tout en favorisant la biodiversité.
Répondre à la demande croissante de logements
L’urbanisation entraîne une augmentation de la population dans les zones urbaines, ce qui génère une demande pressante de logements abordables. Les professionnels de la construction doivent donc se concentrer sur la création de logements accessibles, tout en maintenant la qualité et le respect des normes environnementales. Les projets doivent être conçus pour maximiser l’espace, réduire les coûts et intégrer des matériaux durables.
Innovation technologique dans la construction
Les nouvelles technologies jouent un rôle crucial pour faire face aux défis de l’urbanisation. Des innovations comme la modélisation 3D, l’impression 3D et l’utilisation de matériaux écologiques permettent d’optimiser les projets de construction. Ces avancées technologiques permettent également de réduire les coûts et les délais d’exécution tout en garantissant une meilleure durabilité des bâtiments.
Pour explorer comment les nouvelles technologies transforment le secteur de la construction, vous pouvez consulter des ressources supplémentaires sur ce sujet ici : Comment les nouvelles technologies transforment-elles le secteur de la construction?.
Les enjeux d’aménagement urbain
Les enjeux d’aménagement urbain nécessitent une approche holistique qui considère à la fois les aspects sociaux, économiques et environnementaux. Une planification efficace peut transformer des zones sous-utilisées en espaces fonctionnels et prospères, en améliorant le cadre de vie et le confort des citoyens. Les ingénieurs civils et les architectes doivent collaborer pour concevoir des projets qui répondent à ces besoins croissants.
Pour en savoir plus sur les différents cas d’études en aménagement du territoire, visitez ce lien : Quels sont les principaux cas d’études en aménagement du territoire?.
Conclusion de l’urbanisation sur la construction
En conclusion, la dynamique d’urbanisation impose des changements importants au secteur de la construction. Il est impératif de développer des solutions innovantes et durables pour répondre aux défis posés par l’urbanisation tout en respectant l’environnement. C’est un défi, mais également une opportunité pour créer des villes plus vivables et durables.
- Aménagement du territoire : Nécessité d’une planification urbaine pour optimiser l’espace.
- Logements accessibles : Développement de quartiers avec des logements abordables pour tous.
- Transports en commun : Amélioration des infrastructures pour faciliter les déplacements urbains.
- Espaces publics : Création d’espaces verts et de commodités pour améliorer la qualité de vie.
- Durabilité : Intégration de solutions respectueuses de l’environnement dans les projets de construction.
- Pollution : Impact environnemental avec des défis liés à la qualité de l’air et de l’eau.
- Sociabilité : Conception d’espaces favorisant l’interaction sociale entre les habitants.
- Réglementation : Respect des normes strictes en matière de construction et d’urbanisme.
- Risques climatiques : Adaptation des bâtiments pour faire face aux défis du changement climatique.
- Innovation technologique : Utilisation de nouvelles technologies pour améliorer l’efficacité de la construction.
L’urbanisation a un impact considérable sur le secteur de la construction. En raison de l’exode rural et de l’augmentation continue des populations urbaines, les défis de l’aménagement des villes sont plus pressants que jamais. Cet article explore les effets de l’urbanisation sur la construction, les enjeux environnementaux, sociaux et économiques, tout en proposant des recommandations pour un développement durable.
Les effets de l’urbanisation sur l’espace urbain
L’urbanisation rapide entraîne un étalement urbain qui modifie profondément l’espace urbain. Les nouvelles constructions doivent désormais tenir compte de contraintes d’espace, rendant nécessaire une planification soignée. Par exemple, dans les zones densément peuplées, les professionnels de la construction doivent rechercher des solutions innovantes, telles que les immeubles à plusieurs niveaux, afin d’optimiser l’utilisation de l’espace. Cela implique également une réflexion sur la mixité fonctionnelle, où logements, commerces et espaces publics coexistent de manière harmonieuse.
Réduire l’impact environnemental
Le secteur de la construction doit s’attaquer à l’impact environnemental croissant généré par l’urbanisation. Des études montrent que l’étalement urbain est responsable d’une augmentation des émissions de gaz à effet de serre et d’une consommation d’énergie accrue. Pour contrer cela, les projets de construction devraient adopter des matériaux durables et des pratiques de construction respectueuses de l’environnement. L’intégration de systèmes énergétiques renouvelables dans les nouvelles infrastructures est une mesure essentielle pour réduire l’empreinte carbone du bâtiment.
Les enjeux sociaux de l’urbanisation
Les transformations importantes que subit l’urbanisation comportent également des enjeux sociaux. Les besoins en logement abordable sont en forte augmentation, avec une demande qui dépasse largement l’offre existante. Cela met une pression considérable sur les services urbains tels que les transports, l’éducation et la santé. Il est primordial que les professionnels du secteur s’engagent à construire des logements accessibles en prenant en compte des critères de durabilité et de confort.
Améliorer les options de transport en commun
Un autre défi majeur lié à l’urbanisation est l’amélioration des options de transport en commun. Les projets de construction doivent être intégrés aux réseaux de transport existants et offrir des solutions intermodales pour faciliter les déplacements. Cela encourage une réduction de l’utilisation des voitures individuelles, diminuant ainsi la pollution et la congestion urbaine. Intégrer des infrastructures favorables aux piétons et aux cyclistes dans les nouvelles constructions est un impératif qui contribuera à une ville plus conviviale.
Vers une urbanisation durable
Pour répondre efficacement aux enjeux suscités par l’urbanisation, les professionnels du secteur de la construction doivent adopter une approche axée sur la durabilité. Cela inclut non seulement la création d’infrastructures durables, mais aussi le développement de politiques de construction écoresponsables. Par exemple, encourager l’utilisation de matériaux recyclés et la sensibilisation des constructeurs à l’importance de la durabilité impacte de manière positive l’environnement urbain.
Innover grâce aux technologies
Enfin, le secteur peut bénéficier de l’essor des nouvelles technologies. L’utilisation de la technologie BIM (modélisation de l’information du bâtiment) et des outils numériques permet d’optimiser les processus de construction et de réduire les coûts. Ces innovations offrent également la possibilité de mieux anticiper les besoins futurs des villes, contribuant ainsi à un aménagement plus stratégique et efficace.
